ELECTRONIC/Tools

Fritzing 회로설계, 브레드보드 연습도구 - 전자회로 CAD툴

BinGoon 2012. 12. 31. 15:32

 



Fritzing을 소개합니다.


Fritzing은 디자이너, 예술가, 연구원들등 전자관련 비전공자들이 보다 쉽게 사용하기위해 만들어진 CAD툴이며 브레드보드를 이용해 쉽게 회로도를 만들어내고 그 회로도를 바탕으로 바로 PCB를 제작 할 수 있어서 처음 사용하기 어려운 CAD보다 쉽다는 장점이 있습니다.



사용 방법은 이렇습니다.


1. 먼저 Fritzing을 http://fritzing.org/download 혹은 다운로드 아이콘을 클릭 해서 다운로드 해서 압축을 풉니다. 

 Fritzing 다운로드 - 구글 드라이브로 연결 됩니다.




2. 압축을 푼 파일에서 Fritzing을 실행시킵니다.

기본적으로 프로그램을 실행시키면 다음과 같은 화면이 뜹니다.

빨간색영역은 사용할 부품을 선택하는 영역이고, 파란색 영역은 부품의 속성(저항값)등을 수정하는 영역이고, 초록색부분은 실제 부품을 브레드보드에 사용하는 영역이 된답니다.




3. 예제를 만들면서 진행합니다.

예제는 [비안정 멀티바이브레이터(전자 깜박이)로 하겠습니다.] 

브레드보드 크기를 조정합니다. 

브레드 보드에 빨간선, 파란선이 표시 되있는 반절짜리를 사용합니다.(half+)




4. 필요한 부품을 끌어다 브레드 보드영역에 둡니다.

비안정 멀티바이브레이터는 저항 4개, 전해콘덴서 2개, LED 2개, 트랜지스터 2개, 건전지 1개가 사용되며, 이 부품들은 부품영역에 기본에 있습니다.




5. 각자 올바른 부품 값으로 변경합니다.

비안정 멀티바이브레이터에서 저항 2개는 330, 나머지 2개는 1K, 전해콘덴서는 100uF, 트랜지스터는 2SC1815가 다리순서가 ECB이고, 건전지는 9V를 사용합니다.

(부품을 선택하면 부품속성 변경창에 선택한 부품의 속성이 뜹니다.  속성창에서 올바른 값을 입력하거나 선택합니다.)


 


 



6. 부품을 회전하고 배선합니다.

하단에 메뉴에 보면 회전과 뒤집기가 있는데 부품 극성에 맞게 회전과 뒤집기를 적용시킨후에

부품을 끌어다 부품다리의 빨간부분을 브레드보드의 구멍중 연결하고 싶은곳에다 둡니다.

부품을 연결하면 그 부품에 전류가 통하는 부분이 연두색으로 표시됩니다.

회로도에 맞게 연두색 부분을 전선으로 연결해 줍니다.





7. 와이어 색상을 변경합니다.

배선 중에 헛갈려서 틀리는 경우를 방지하기 위해서 극성에 따라 +부분은 빨간색으로 - 부분은 검정색으로 신호선이나 애매모호한 부분은 하얀색으로 와이어 색상을 바꿔줍니다.




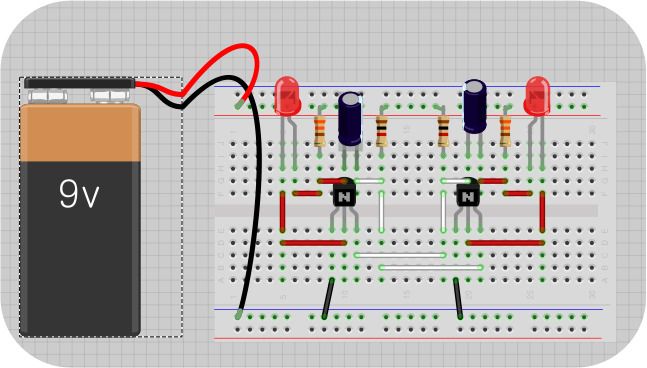
8. 비안정 멀티바이브레이터 완성

브레드보드에 비안정 멀티바이브레이터 만들기가 완성되었습니다.





한가지 TIP이 있다면.!


건전지 선같은 긴 선 배선시에 편집 > 환경설정 > 브레드보드 뷰 > Curvy wires and legs를 체크하고 전선을 중간에서 살짝 끌어주면 전선을 자연스럽게 처리 할 수 있답니다.






깔끔하게 완성

다음에는 Fritzing으로 회로도를 만들고 PCB를 만드는 것 까지 해보겠습니다.